Regional Waste Managment

Introduction
The middle size WtE plant is an example of the integrated approach to waste management. A dedicated MBT facility adjacent to the WtE plant was constructed and installed to process waste from up to 300,000 people in several municipalities and effectively convert the waste from the landfill to renewable energy for the community.
The facility was designed to convert RDF and sewage sludge into renewable heat for the district heating and power for the local community or other purpose. The fully WID-compliant plant can process up to 35,000 t/year of mixed waste (80% of RDF and 20% of sewage Sludge).
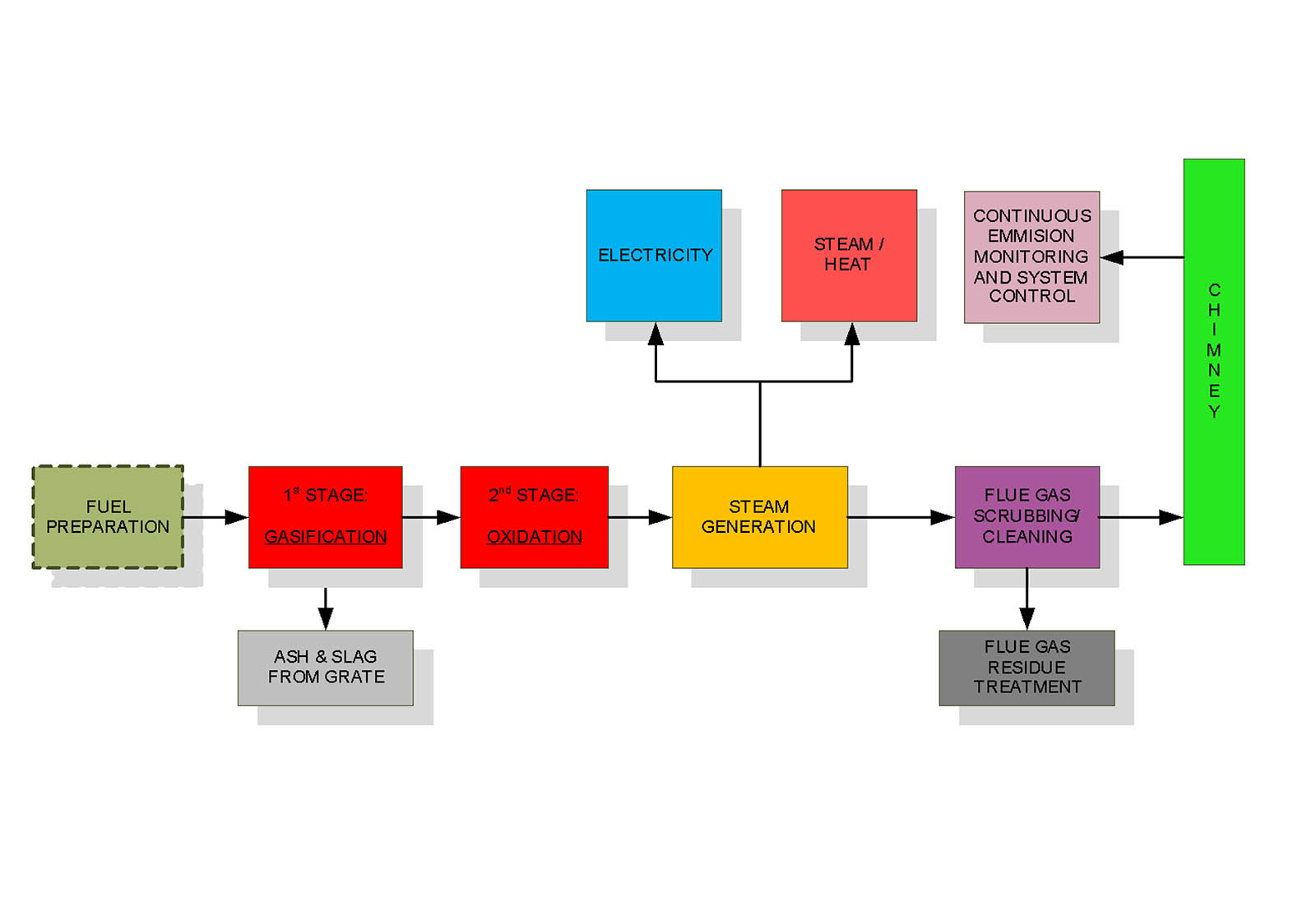
Process diagram



Process description
- Fuel storage & feeding
RDF is tipped into the reception bunker. An automatic single crane is used to extract the RDF from the bunker.
Sewage sludge is delivered to a storage tank. From there, it is pumped and blended with the RDF prior to feeding into the grate using 4 parallel screw feeders.
- RDF composition
|
FRACTION |
Properties |
Fuel composition |
|||
|
Water |
Ash (%) |
Burnable |
Heat value (Mj/Kg) |
Average content (%) |
|
|
Textile |
7.56 |
5.76 |
86.68 |
16.65 |
15 |
|
Cardboard |
6.85 |
11.88 |
81.27 |
17.49 |
13.5 |
|
Paper |
23.99 |
12.43 |
63.58 |
10.1 |
38 |
|
Plastic foil |
0.51 |
13.24 |
86.25 |
40.14 |
13.5 |
|
Hard foil |
0.4 |
5.28 |
94.32 |
40.12 |
11 |
|
Plastics |
0.42 |
0.15 |
99.43 |
21.51 |
5 |
|
Wood |
12.52 |
2.31 |
85.17 |
16.32 |
3 |
|
Styrofoam |
1.07 |
9.98 |
88.95 |
27.95 |
1 |
Process scheme

Furnace – Gasification chamber
Primary chamber: hydraulically moving grate design base with primary air cooling; three-point combustion air introduction for gasification and complete combustion (quantity of primary air is 70% of stoichiometric air needed for combustion), flue gas recirculation for fuel drying and primary NOx control. Pyrolytic and gasification process at temperatures from 600 to 850 °C.
Secondary chamber: a standby gas burner is used for temperature boost, if necessary, as the flue gas temperature above 850°C up to 1200 °C has to be maintained for more than two seconds as required by WID.
Steam boiler
A water tube boiler with vertical tubes consists of a radiation chamber – the membrane walls partially lined with refractory to decrease the heat load on the walls, the second and third evaporator pass. The third pass with two super-heaters and evaporators. An economizer is installed as the fifth pass in order to preheat water and increase efficiency. The pressure of live steam is 42 bar and the temperature 410°C.
Boiler cross section

Flue gas cleaning
From the economizer, flue gases are directed to the cyclone to take off a large part of dust load. Sodium bicarbonate and activated carbon are then blown in for dry cleaning. Fine dust, sodium bicarbonate and activated carbon are cleaned in a bag filter. Ammonia water is injected as the secondary measure to lower NOx.
Continuous Emission Monitoring (CEM)
CO, NO, NO2, O2, SO2, HCl, HF, TOC, Hg, NH3, moisture, dust, temperature, pressure, mass flow.
Stack height: 25 m

Steam turbine
The turbine installed can be a backpressure steam turbine (for production a lot thermal energy) or condensing steam turbine with controlled extraction for combined heat and electricity. Condenser solution depends of cooling water availability (water cooled with wet cooling tower, air cooled).
Heat production
Plant can generate 0 - 15 MW of heat for the district heating system or other purpose.
Legislation
WID Compliant, PED compliant (CE mark), IPPC, BREF, BAT
Emissions
|
Unit |
Measured |
Allowed |
|
|
CO |
mg/m3 |
3.0 |
30 |
|
TOC |
mg/m3 |
0.56 |
10 |
|
NOx |
mg/m3 |
135.79 |
180 |
|
Dust |
mg/m3 |
1 |
5 |
|
SO2 |
mg/m3 |
0.62 |
40 |
|
HCl |
mg/m3 |
2.34 |
8 |
|
HF |
mg/m3 |
0.18 |
1 |
Positive environmental and economical benefits:
- Reduction of landfilled waste
- 100% disposal of local sewage sludge (40% ash residual)
- Waste from local population given back as electricity/heat
- Minimized waste transport and additional environmental pollution
- Net fossil fuel savings (heating): ~4.000.000 m3 natural gas/year
- Reduction of greenhouse gases
- Optimal utilization of heat and electricity
Plant Capacities
- Minimum plant capacity: 10.000 t/year
- Maximum plant capacity: 40.000 t/year
- RDF: Sewage sludge ratio: 80 : 20 %
Additives consumption (for reference plant)
- Bicarbonate: ~ 18 kg/t RDF+sludge
- Activated carbon: ~ 1,1 kg/t RDF+sludge
- Carbon: ~ 1,1 kg/t RDF+sludge
- Ammonia: ~ 1,3 kg/t RDF+sludge
Remark: Additives consumption primary depends of pollutants content!
Waste production:
- Inert waste: ~ 125 kg/t RDF+sludge
- Dangerous waste: ~ 45 kg/t RDF+sludge
Remark: Waste production primary depends of inorganic part in fuel
Flue gas scrubbing
SNCR
Ammonia solution:
reduction of NOX
Dry flue gas scrubbing
Sodium bicarb. powder for reduction of acid gases:
SO2, HCl and HF
Activated carbon powder:
elimination of heavy metals & dioxins/furans
Filters
Ceramic filter
Activated carbon filter
Activated carbon filter, CEMS and stack

Ceramic filter
Ceramic filter:
Particle reduction: ~99,9%
No. of pods: 12
No. of elements: 4800
Fly ash silo:
Volume: 85 m3
Storage cap. for 5-7 days.
Ceramic filter and fly ash silo

Activated Carbon Filter
Activated carbon filter*:
Reduction of TOC, dioxins, furans and heavy metals including Hg.
No. of pods: 21
Activated carbon filter

CEMS and Stack
Flue Gas Fan:
Volume flow: cca. 33.000 Nm3/h
Continuous Emission Monitoring (CEM):
CO, NO, NO2, O2, SO2, HCl, HF, TOC, Hg, NH3, moisture, dust, temperature, pressure, mass flow
Stack:
Height: 25m
CEMS and stack

Input/Output

|
EXAMPLE PLANT CONFIGURATIONS (informative) for RDF fuel |
|||||
|
Plant Size |
Gross Power with back-pressure steam turbine |
Gross Power with condensing steam turbine |
RDF |
||
|
MWth |
MWel |
MWth |
MWel |
MWth |
t/year |
|
10 |
1,2 |
6,6 |
2,1 – 1,5 |
0 – 4,5 |
18.000 |
|
12,5 |
1,5 |
8,3 |
2,6 – 1,8 |
0 – 5,6 |
22.500 |
|
15 |
1,8 |
10,0 |
3,1 – 2,2 |
0 – 6,7 |
27.000 |
|
18 |
2,2 |
12,0 |
3,7 – 2,7 |
0 – 8,1 |
32.500 |
|
20 |
2,5 |
13,2 |
4,2 – 3,0 |
0 – 9,0 |
36.000 |
|
25 |
3,0 |
16,5 |
5,2 – 3,7 |
0 – 11,2 |
45.000 |